一、问题的提出
1.数字经济发展与新就业形态的扩张
随着科技的快速发展与数字化转型的加速,数字经济已成为全球经济的重要组成部分。根据中国信息通信院《全球数字经济白皮书(2023年)》和《中国数字经济发展研究报告(2024年)》的数据,我国数字经济规模位居世界前列,并保持较快增长[1][2]。互联网、大数据、人工智能等新兴技术的发展,持续降低了信息收集与交易的成本,提升了资源配置的精确性与效率,为经济活动的平台化与智能化提供了基础条件。
在这一发展过程中,劳动力市场的组织方式与就业形态发生了显著的变化。依托数字平台的算法调度和规则安排,劳动力与服务的供给得以在更大范围内实现即时、高效匹配,从而推动了以外卖配送、网约车、同城货运、快递末端等为代表的新就业形态迅速扩张。这类就业形态通常具有工作时间与地点相对灵活、以任务为单位并按单计酬、劳动过程与平台规则紧密关联等特点,逐渐形成了规模可观的新就业群体。新就业形态的发展在为劳动者提供门槛相对较低的就业渠道的同时,也为平台与用工企业提供了更具弹性的服务供给方式,从而在一定程度上提升了服务业的供给效率和范围。
2.平台劳动的“去技能化”观念与技能价值的再评价
新就业形态的门槛相对较低,吸纳了大量未能在传统劳动力市场稳定立足的劳动者,包括低学历劳动者、转岗群体与阶段性失业者等。新就业形态在拓宽就业渠道的同时,也引发了关于平台劳动技能结构的争论[3]。相关岗位往往被描述为对高阶技能依赖的下降、更多依靠可快速习得的操作性与流程性能力,从而呈现某种“去技能化”的表征。
在布雷弗曼(Harry Braverman)关于劳动过程“概念”(Conception)与“实行”(Execution)分离的经典框架下,平台劳动成为观察新兴技术与组织形式如何重塑劳动技能的重要窗口[4]。在平台主导的组织模式中,任务分配与绩效评价更多通过平台的规则与技术系统实现,“概念”层面的规划更多集中于平台及其管理体系;大量劳动者被限制在以任务“实行”为主的岗位,从事高度流程化、标准化的工作。这一过程不仅可能压缩劳动者在劳动过程中的自主空间,也使新就业群体更容易被标签化为低技能或可替代的劳动者。
“去技能化”的职业观念掩盖了新就业群体的职业发展风险。在新就业形态中,劳动者大体可分为“绝对被动”与“看似主动”两类[5]。前者多为传统制造业转型的“遗留者”,因技能不匹配而被迫进入平台劳动;后者则多为追求灵活性与自由度的青年人群。平台劳动虽然门槛较低,但不意味着技能不重要,相反,随着平台经济的纵深发展,许多新的技能要求不断涌现。例如,对突发或异常情境的应对经验,在高强度工作中进行行程与时间安排的能力,对平台系统的操作与使用。因此,平台劳动的属性不仅不会“去技能化”,而且正在不断强调从业者拥有相应技能。在此情况下,被动入行的“遗留者”面临很大挑战,他们之所以被传统行业“挤出”,往往正是由于缺乏与数字时代相匹配的技能;同时,他们多是在被动转入后才开始补课式学习新技能,时间紧、成本高,适应过程更为艰难。相较而言,主动入行者作为“数字原住民”,优势往往是对平台规则与数字化工具比较熟悉,天然地拥有一些数字技术基础知识和技能。不过,这些基础技能虽然可以帮助主动入行者更快速地开始从事平台劳动,却难以支撑从业者实现长远的职业发展与收入提升[6]。可见,关于新就业群体“去技能化”的论断更可能是一种基于岗位表象的判断,平台劳动者的工作技能不仅是不可缺失的,而且所积累的工作经验与能力能否转化为可持续的人力资本,深刻影响着新就业群体的收入水平、工作稳定性与职业前景。从实践来看,新就业群体的工作技能受到岗位结构、培训供给与晋升通道的共同制约。大多数新就业群体常处于缺乏技能提升机会的困境中,这不利于他们在激烈竞争的劳动力市场中保持竞争力[7]。同时,在缺乏系统培训与职业发展支持的情境下,劳动者往往需要自行承担技能学习与试错成本,技能提升更多依赖个体经验积累而非组织化培养。基于此,有必要在经验层面,重新检验新就业群体的技能结构及其回报机制,避免将其劳动过程简单归结为低技能或无技能的单一叙事。
3.外卖骑手:新就业群体的典型代表
“网约配送员”这一新职业身份的正式确立[8],标志着外卖骑手群体在制度层面获得确认。外卖骑手岗位的核心技能要求(如基础驾驶、导航应用使用与基本沟通)总体上具有较强的可习得性,从而形成相对较低的入行门槛,吸纳了大量技能水平较低或处于就业转换期的劳动者。以美团平台为例,其骑手规模从2020年的470万增长至2022年的624万(增幅达32.8%),在一定程度上反映了平台劳动对从业者的吸纳能力[9]。尽管外卖骑手行业以其灵活性与低门槛特性为大量劳动者提供了就业机会,但从业者仍需要在劳动过程中持续提升职业技能。一方面,熟练掌握相关技能有助于保障任务完成质量与服务效率;另一方面,进一步提升技能可能影响其未来的职业发展路径。
在高强度、长时间与高度不确定的工作情境中,骑手需要在持续劳动中调适能力和积累技能。已有研究对外卖骑手职业技能进行类型化划分,将其概括为社会适应性技能、行业通适性技能与岗位专用性技能三类[10][11]。其中,社会适应性技能主要指服务互动与自我调适所需的基础能力,包括沟通协调、情绪管理与持续学习等能力;行业通适性技能强调在服务行业内部具有可迁移性的能力,侧重对异常或突发情况进行流程性应对与特殊处理的能力;岗位专用性技能则更依赖外卖配送岗位的工作流程与平台规则,强调具备订单管理、数字化操作与即时时空规划等能力。
4.外卖骑手的职业技能与收入回报
尽管普遍认为新就业形态中以基础性任务为主的岗位占比较高,但技能水平的差异实际上反映了劳动者在市场中的不同地位,进一步加剧了劳动力市场的技能分化[12]。这种分化现象不仅限于高技能和低技能的职业之间,还体现在收入不平等和职业机会的差异上[13]。因此,在探讨外卖骑手的职业生态时,收入不仅是衡量其经济回报的直观指标,也为观察技能价值如何在平台劳动中被“计价”提供了重要切入点。
外卖骑手职业因其相对较高的收入水平与灵活的工作时间,吸引了大量青壮年劳动力[14]。尤其对于那些需要平衡家庭责任与经济压力的劳动者而言,其即时结算和薪资稳定的特点具有较高的吸引力[15]。但现有研究同时表明,即便在工作时长相似的情况下,外卖骑手的收入仍呈现显著异质性[16]。例如,有研究发现,少部分外卖骑手的收入水平远高于其他外卖骑手,其中月收入在9000元以上者占比8.9%,更有2.8%的骑手月收入可达12000元以上[17]。现有研究指出,这种差异可能与地区经济条件、平台管理与激励机制、个体资源禀赋以及社会网络位置等多重因素相关[18][19][20][21]。
传统观念往往将外卖骑手的劳动理解为以体力与执行为主的基础性工作,从而在解释收入差异时倾向于弱化技能因素的作用。然而,在数字经济与平台劳动的背景下,外卖骑手的劳动过程并非单一的体力付出,它呈现出明显的多维特征。骑手需要在服务互动、风险应对与即时调度中持续做出判断与调整,其技能实践既包含可快速习得的基础操作,也包含依赖经验积累的情境性能力。随着技术的不断进步与平台竞争的加剧,骑手的接单机会与收入获取方式也在不断变化,劳动者需要通过持续学习与策略性适应来维持竞争力。特别是“技术盗猎”等新型挑战的出现,使得技能学习、规则理解与风险识别对于获取收入的重要性进一步凸显[22]。同时,面对自动化与无人配送技术的潜在冲击,外卖骑手所展现出的隐性知识、自主决策能力及复杂情境下的应变能力,依然是当前技术难以完全替代的宝贵资源。这提示我们有必要超越低技能的单一标签,从技能类型与回报机制的角度重新理解其收入差异。
5.研究问题与研究假设
鉴于现有研究对外卖骑手不同类型的职业技能及其收入回报的讨论仍相对有限,本文聚焦外卖骑手的职业技能在平台劳动中的收入回报机制,从社会适应性技能、行业通适性技能与岗位专用性技能三个维度出发,检验不同技能类型的收入回报是否存在差异。在此基础上,进一步检验该回报机制在性别与年龄群体中的差异,以期更准确地理解新就业群体职业技能价值如何在平台的计酬规则中被体现。基于既有研究关于技能提升通常带来收入回报的总体预期,本文提出如下假设:
H1a:社会适应性技能与外卖骑手收入呈显著正相关。
H1b:行业通适性技能与外卖骑手收入呈显著正相关。
H1c:岗位专用性技能与外卖骑手收入呈显著正相关。
进一步考虑到平台劳动中的性别分工与生命周期差异,技能的收入回报可能并非在所有劳动者群体中均等发挥作用。据此,本文进一步提出:
H2a:相比女性,男性骑手职业技能对收入的回报更强(技能→收入路径系数更大)。H2b:相比非青年(>35岁),青年(≤35岁)骑手职业技能对收入的回报更强(技能→收入路径系数更大)。通过对上述假设的检验,本文旨在从技能类型与回报差异的角度,深化对新就业群体收入差异机制的理解。
二、研究方法
1.数据来源
本研究数据来源于2023年南开大学与某数字平台研究院合作开展的“外卖骑手职业技能与技能形成研究”。该研究院是某生活服务平台设立的研究机构,依托平台实践与相关数据资源,长期关注灵活就业与新就业群体,围绕数字化背景下生活服务业从业者的就业与保障开展研究。研究团队于2023年采用便利抽样的方法,对某外卖平台骑手开展线上问卷调查。样本覆盖中国大陆30个省级行政区及200个城市(自治州),具有较广的地域覆盖。问卷内容包括骑手的社会人口学特征、职业技能、工作经历及收入情况等,共回收问卷72063份。为保证数据质量,研究在回收与清理阶段设置了多项质量控制措施,包括剔除同一设备或账号的重复提交、剔除答题时长异常样本、关键题项缺失筛除以及逻辑一致性检查等。经数据清理后,最终获得有效问卷66185份,有效答复率为91.84%。
2.变量测量
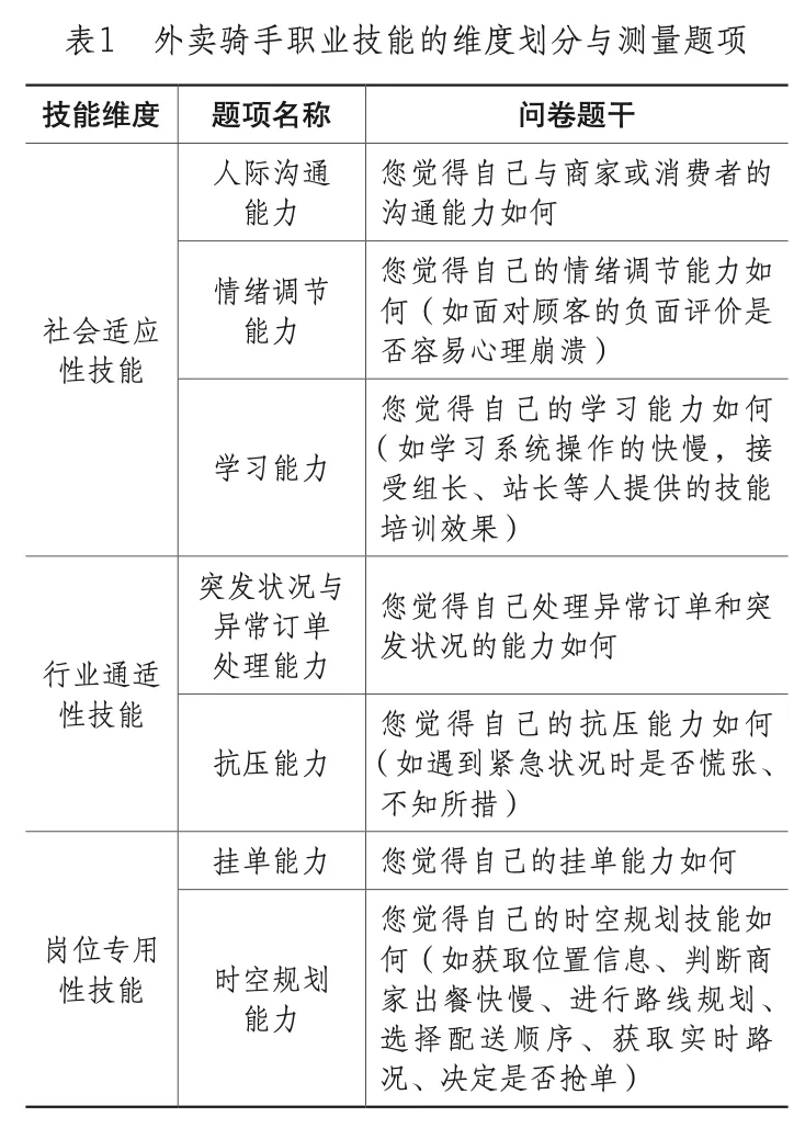
本研究设置了社会适应性技能、行业通适性技能与岗位专用性技能三个维度,由七个自评题项来测量。社会适应性技能侧重服务互动与自我调适,由人际沟通能力、学习能力、情绪调节能力三项来衡量;行业通适性技能强调对异常或突发情境的流程性应对与特殊处理,由突发状况与异常订单处理能力、抗压能力两项来衡量;岗位专用性技能强调配送任务组织与即时调度,由时空规划能力、挂单能力两项来衡量。各题项采用五点里克特量表计分,选项从“很差”(1分)到“非常好”(5分),得分越高表示自评技能水平越高。在技能类型划分方面,参照既有研究对外卖骑手职业技能的类型化框架[23][24],并结合平台配送劳动的工作过程特征,各维度定义及题项说明见表1。

该量表在本研究样本中具有可接受的测量质量。社会适应性技能(α=0.830)与行业通适性技能(α=0.877)内部一致性较好;岗位专用性技能为两题项维度,α为0.687。确认性因子分析的结果显示,各题项在所属潜变量上的标准化载荷为0.727~0.953,且均达到统计显著(p<0.001);模型拟合指标为CFI=0.998、TLI=0.997、RMSEA=0.077、SRMR=0.028。
收入变量为月收入区间,分为“3000元及以下”“3001~6000元”“6001~9000元”“9001~12000元”以及“12000元以上”,在分析中按1~5的收入等级作为有序分类变量处理(1=最低收入区间,5=最高收入区间)。收入等级用于体现收入处于更高区间的相对可能性,不等同于连续收入增量。性别变量分为男性与女性;年龄组按《中长期青年发展规划(2016—2025年)》的口径划分为青年组(≤35周岁)与非青年组(>35周岁)[25]。
3.数据分析
本研究首先对外卖骑手的社会人口学特征、收入分布以及职业技能各题项得分进行描述性统计,呈现样本的基本特征与变量分布。需要说明的是,职业技能题项的描述统计(如均值、中位数等)基于原始五点量表得分,以保持结果解释的直观性;在后续测量模型与结构模型估计中,各题项与收入等级均按有序分类变量处理。所有统计分析均在R4.5.2中完成。
在结构模型估计方面,本文采用结构方程模型检验不同类型的职业技能对收入等级的影响。社会适应性技能、行业通适性技能与岗位专用性技能设定为外生潜变量,收入设定为五档有序内生变量。鉴于指标与结果变量均为有序分类数据,本文在R中基于lavaan包采用WLSMV估计,并对有序因变量使用probit链接进行参数估计,从而在同一结构框架下同时估计三类技能对收入等级的直接效应[26]。Probit链接下的路径系数反映技能水平变化对进入更高收入等级的潜在倾向的影响,并不直接对应收入金额的增量。模型拟合以CFI、TLI、RMSEA与SRMR评价,并报告路径系数的估计值、标准误及显著性检验结果。此外,为增强结果的可解释性,本文进一步基于主模型估计参数计算预测概率曲线,检验单一技能维度变化时进入较高收入等级的预测概率差异。考虑到样本中收入等级在6001元及以上(收入等级≥3)后,各收入档位的样本占比明显下降,且该区间对应的骑手数量不足总体的1/4,本文将收入等级≥3作为主要展示阈值。计算时,其余技能维度固定于均值水平(0),并给出相应的95%置信区间。同时,本文对更高收入阈值(收入等级≥4)进行了稳健性检验。
此外,为检验职业技能与收入等级的关系是否存在性别与年龄差异,研究基于多组结构方程模型进行了比较分析。为确保不同群体之间的估计具有可比性,首先建立了配置模型,并在此基础上检验因子载荷在组间的稳定性。在可比性得到支持后,进一步对“技能→收入等级”的结构路径进行跨组约束比较,并在WLSMV框架下通过稳健卡方差异检验判断是否存在组间差异。若可比性不足,则路径比较仅作为探索性结果报告,并结合各组内系数的方向与大小作谨慎解释。
三、研究结果
1.外卖骑手样本特征分析
最终纳入分析的骑手年龄范围为18~57岁,平均年龄为34.12岁(标准差为8.10)。大多数骑手为男性(94.6%),以专送骑手为主(78.1%)。在工作时长方面,超过一半的骑手每天在线6小时以上,其中28.3%在线9~12小时。学历分布显示,初中及以下学历者居多,占30.0%,其次为高中学历,占27.5%。在收入方面,大部分骑手月收入在6000元以下,其中39.2%收入在3000元及以下,收入超过9000元的仅占8.8%。样本的基本情况详见表2。

骑手职业技能题项的描述统计结果如表3所示。从平均得分来看,社会适应性技能题项整体得分较高,其中“人际沟通能力”与“学习能力”均在4.10分以上。行业通适性技能题项的平均得分略低,尤其是“突发状况与异常订单处理能力”。岗位专用性技能题项(时空规划能力、挂单能力)的平均得分相对更低,但总体仍处于较高水平。所有题项的中位数均为4,表明大多数骑手对自身技能的评价集中在“好”这一水平。从标准差来看,岗位专用性技能题项的得分变异性相对更大,提示不同骑手在任务组织与即时调度相关能力上存在更明显的个体间差异。

2.职业技能对收入的影响
在主模型中,收入等级作为五档有序结果变量纳入结构方程框架进行估计,模型整体拟合良好(CFI=0.998,TLI=0.997,RMSEA=0.068,SRMR=0.027)。图1展示了不同类型职业技能对收入等级的结构路径关系,表4报告了相应的参数估计结果。在同时纳入社会适应性技能、行业通适性技能与岗位专用性技能的情况下,行业通适性技能对收入等级具有显著正向影响(b=1.296,p<0.001),岗位专用性技能同样呈显著正向影响(b=0.819,p<0.001)。然而,社会适应性技能显示出对收入等级的显著负向影响(b=-1.816,p<0.001)。

基于主模型估计参数,本文绘制了不同技能维度变化时进入较高收入等级的预测概率曲线(见图2)。结果显示,不同技能维度对进入较高收入等级的概率影响方向与幅度并不一致。其中,行业通适性技能与岗位专用性技能的提升对应更高的进入概率,而社会适应性技能的提升对应更低的进入概率。此外,相较于岗位专用性技能,行业通适性技能的概率提升幅度更为明显。将阈值调整为收入等级≥4后,影响方向与相对幅度保持一致。
3.性别对职业技能与收入关系的影响
研究进一步采用多组结构方程模型(WLSMV估计)检验职业技能与收入关系的性别差异。配置不变模型与载荷不变模型比较结果显示,施加载荷相等约束并未显著降低模型拟合(Δχ2(4)=1.58,p=0.813),表明量表在性别组间具备基本可比性。在此基础上,对“三条技能→收入路径”同时施加跨组等值约束会显著降低模型拟合(Δχ2(3)=17.01,p<0.001),说明职业技能的收入回报强度在男女之间存在显著差异。从组内系数来看(见表5),三类技能对收入的影响方向在男女组中一致。进一步的跨组系数差值估计(男-女)表明(见表6),上述路径的回报强度存在显著差异。行业通适性技能与岗位专用性技能对收入的正向回报在男性中更强;社会适应性技能与收入的负向关联在男性中也更强。考虑到女性样本量相对较小,相关估计的不确定性相对更高,但主要结论在方向与显著性上保持一致。

4.年龄组别差异对职业技能与收入关系的影响
在性别差异分析的基础上,进一步将样本按年龄划分为青年(≤35周岁)与非青年(>35周岁)两组(青年n=39354;非青年n=26831)。研究采用多组结构方程模型(WLSMV估计)检验了职业技能与收入关系的年龄差异。施加载荷不变约束后模型拟合显著下降(Δχ2(4)=13.33,p=0.010),提示同一技能维度在青年与非青年群体中由各题项所反映的程度并不完全一致。因此,以下年龄组间结构路径比较主要用于描述性呈现与探索性分析,其解释聚焦于方向与相对强度,不作严格等值前提下的精确推断。在此基础上,对“三条技能→收入结构路径”的比较显示,三类技能对收入的影响方向在青年与非青年群体中保持一致,但回报强度存在一定差异(见表7)。其中,仅“岗位专用性技能→收入路径”存在显著年龄差异(Δχ2(1)=9.65,p=0.002),且该技能的收入回报在青年组中更强。社会适应性技能与行业通适性技能路径的跨组差异均不显著(p>0.05)。

四、讨论
1.平台规则与职业技能回报差异
本文发现,不同类型职业技能在外卖骑手的收入回报上存在差异。这种差异与平台劳动中计件计酬、时效约束等绩效评价规则密切相关。在这一规则下,职业技能能否转化为收入回报,关键在于其能否被平台的派单、扣罚、激励等机制识别,并转化为可计量的绩效表现。一般来说,能够被识别并纳入评价的技能,往往体现为更高的单位时间产出或更稳定的履约表现,从而对应更高的收入回报。因此,不同职业技能的收入回报差异,在一定程度上反映了平台规则对不同技能类型收益权重设置的不同。这既影响了不同职业技能在收入分配中的作用方向与强度,也在客观上影响了劳动者的技能投入取向,使其倾向于优先提升那些能够被即时识别与反馈的技能。同时,性别与年龄的异质性结果表明,上述关系在不同群体中的强度并不一致。结合平台的评价方式,这可能与不同群体在任务机会与工作支持条件上的差异有关。
2.技能回报差异的生成机制
在平台按量计酬的框架下,职业技能不同的收入回报主要通过两条路径发生作用:一是降低履约偏差带来的扣罚与订单损失,二是提高单位时间内可完成的有效订单量。对于直接影响配送流程,并可在履约结果中被即时体现的技能而言,上述路径更容易转化为收入差异。例如,具备较强“突发状况与异常订单处置能力”的骑手,更可能在订单出错、顾客临时变更需求或配送受阻等情形下,及时完成协调与处置,减少订单取消、超时与投诉等导致的收入损失。同时,骑手也更容易维持较稳定的服务表现,从而提高其获得更高收入的可能性。岗位专用性技能则更直接对应配送过程中的任务组织与即时调度。通过更合理的路线与时间安排,骑手能够在同等在线时长内完成更多有效订单;较强的“挂单能力”能够使其在高峰时段更有效地管理并行订单,从而提升单位时间的有效产出并增加获得更高收入的可能性。需要注意的是,这类技能往往需要连续在线且工作节奏较稳定时才能充分发挥作用。当在线时间更碎片化时,其对单位时间有效单量的提升更难累积。因此,这些技能在不同性别、不同年龄群体中的回报强度可能不同。相较之下,一些在劳动过程中具有支撑作用的能力,往往难以在按量计薪体系中以收入形式即时体现。一种可能的机制在于,平台配送的工作流程高度标准化,骑手的收益主要取决于单位时间内的有效订单完成量。较强的“人际沟通能力”“情绪调节能力”与“主动学习能力”,确实可能帮助骑手更好地处理顾客情绪、解决争议或保障服务体验,但这些互动往往需要额外时间投入。若骑手在配送过程中为提升沟通或服务质量投入更多时间,可能会拉长单次配送的服务时间。这不仅会增加超时风险,还会降低同等在线时长下可完成的订单数量,在以单量与时效为主的计酬体系中成为一种对收入有负向影响的投入。同样,上述时间成本并不会被不同群体同等消化。当骑手更难通过延长在线时长来补充沟通与服务投入的更多时间时,单次配送时间拉长更容易转化为超时风险与有效单量下降,从而使这类技能在收入层面的回报更可能表现为不利或不显著;相反,时间弹性更高的劳动者更可能吸收这部分成本,其负向效应也相对更弱。3.技能提升的目标定位外卖骑手作为新就业群体的典型代表,其职业技能提升不仅关系到个体收入与职业发展,也影响平台服务供给的稳定性与行业运行效率。如前所述,在当下的平台规则中,职业技能能否带来收入提升,要看其是否能在按量计酬的标准下转化为更高的单位时间产出或更少的履约损失。因此,面向外卖骑手的技能提升与相关支持,需要先明确其目标指向。
本文的结果表明,若将技能提升目标简单设定为提高效率、扩大接单数量,容易忽视时效约束、扣罚规则与任务不确定等存在的潜在风险,最终可能表现为劳动强度上升,而收入改善并不稳定。相比之下,更合理的目标是提升单位时间内的有效收入,并通过降低超时、取消、投诉等履约偏差,减少因扣罚与损失造成的收入波动,从而提高收入回报的稳定性与可预期性。
技能提升若能够帮助劳动者减少超时、取消、投诉等负向事件造成的损失,其效果往往比单纯追求订单量或提高劳动强度更为直接,也更符合平台规则下的回报逻辑。因此,将风险损失控制纳入技能提升的核心目标,有助于避免把劳动者推向以延长劳动时间换取收入的路径,并在既有规则框架内改善其收入水平。需要注意的是,将提升单位时间有效收入作为目标时,不同群体的最优提升路径并不一定相同。对工作节奏更易被打断、难以拉长在线时长的骑手而言,优先降低超时、取消与投诉等损失项,往往比追求订单量更能稳定净收入;而对能够保持较稳定连续在线的骑手,提高并行订单组织效率与单位时间有效订单量的收益会更为明显。
在强调当期收入质量的同时,技能提升还应兼顾可迁移能力与中长期发展空间。尽管部分岗位专用性技能在短期内具有较高的回报确定性,但其回报往往依赖于特定平台的规则设置与运营模式,存在把劳动者锁定在单一工作场景中的风险。相较而言,能够在不同工作情境中发挥作用的通适性能力,更有可能在不同平台、不同岗位之间延续其价值。因此,以单位时间收入提升与风险损失控制为核心目标的技能提升,并不排斥对可迁移能力的培育。在确保短期、可见回报的基础上,应当为劳动者积累更具延展性的技能资源。处在不同生命阶段与家庭环境中的骑手,对稳定净收入与中长期职业发展的需求与倾向可能并不相同,技能培训与支持方式也应允许这种差异化选择。
4.技能回报的实现路径
既有研究指出,职业教育作为一种人力资本投资,主要通过提升劳动者的岗位胜任力与劳动产出,进而带来收入改善,并在一定条件下扩展其可进入的岗位数量与发展机会[27][28][29]。但对平台劳动者而言,上述作用能否在收入层面实现,往往取决于培训供给能否与平台的评价体系相衔接,使技能提升在派单、扣罚与绩效评价中能够被识别、被计数。因此,面向外卖骑手的技能支持不宜仅停留在个体层面的培训投入,而需要在平台、站点与社区等多个层面,通过降低风险成本与不确定性,为技能帮助收入提升提供更稳定的制度条件。与此同时,在实践中需要根据不同群体的可支配时段、照料负担与站点资源条件,采取分层与弹性化的培训供给与配套支持,降低参与成本,并提高技能提升转化为收入提升的概率。
在实践层面,可从培训供给、学习安排与制度协同三个方面推进。第一,职业教育机构可与平台企业、行业协会建立常态化合作机制,共同开发贴近配送场景的课程标准与训练内容,提升教育资源配置效率与课程适配度。第二,针对骑手工作时间不固定的特点,提供线上线下相结合的弹性学习安排,并以模块化方式组织课程,支持分段学习与按需选择。第三,培训内容除必要的岗位技能外,应加强数字素养与非认知能力培养,并通过情境化、实操化训练提高在真实配送场景中的应用能力。第四,与平台共同探索更清晰的能力成长路径与激励安排,使完成培训、提升能力与任务机会、绩效激励形成更稳定的联动,增强学习的可预期回报。第五,政府层面可通过政策与资金支持,推动面向新就业群体的培训供给体系建设,并鼓励职业教育机构与平台行业形成更稳定的协作机制,提升培训的覆盖面与可持续性。
五、研究局限与未来研究方向
本研究仍存在一定局限。第一,本文基于横截面数据展开分析,难以识别技能积累与收入变化之间的动态关系,未来可结合追踪数据或平台记录,进一步检验职业技能提升在时间维度上的收入回报机制。第二,职业技能主要依赖骑手自评测量,其准确性可能受到主观认知与社会期许的影响,后续研究可引入更客观的过程性与绩效指标加以验证。第三,本文以收入等级作为结果变量,但未能充分区分不同区域、工作时间与站点层面的工作情境差异。这些未观测的因素可能同时影响技能运用方式和收入表现,从而影响估计结果的稳健性。未来研究可在数据条件允许时引入地区、平台或站点固定效应,或采用多层模型对不同层级的制度与情境差异进行分解,以提高推论的稳健性。此外,未来研究可围绕扣罚记录、准时率、取消/投诉等过程性指标构建中介变量,以更直接检验风险损失控制在职业技能与收入水平关系中的作用。
[注:本文系国家社会科学基金重大项目“新发展阶段我国社会流动新趋势新问题与治理创新研究”(批准号:24&ZD151)的阶段性成果]
(本文作者魏心怡系我校社会工作系讲师,硕士生导师,王星系南开大学社会学院教授,博士生导师)
参考文献:
[1]中国信息通信研究院 . 全球数字经济白皮书(2023)[R]. 2023:18.
[2]中国信息通信研究院 . 中国数字经济发展研究报告(2024)[R]. 2024:2-7.
[3]陈鹏,刘铖,陈沛酉 . 从“脱嵌”到“互嵌”:职业教育赋能“零工劳动”的角色转型[J]. 教育发展研究,2023,43(21):67-74.
[4]哈里·布雷弗曼 . 劳动与垄断资本:二十世纪中的劳动退化[M]. 方生,朱基俊,等,译 . 北京:商务印书馆,1978:42-54.
[5]罗峰 . 泛消费、去技能与再组织:互联网时代的基础性零工经济何以可能[J]. 浙江工商大学学报,2021(6):119-127.
[6]蔡玉胜,吕静韦 . 数字时代零工经济的用工关系特点、发展困境及突破路径[J]. 天津社会科学,2023(6):111-116.
[7]王星 . 零工技能:劳动者“选择的自由”的关键[J]. 探索与争鸣,2020(7):29-31.
[8]中华人民共和国人力资源和社会保障部 . 国家职业技能标准(网约配送员)(2021 年版)[S/OL]. 2021[2024-07-10].https://www. mohrss. gov. cn/xxgk2020/fdzdgknr/qt/fzcwjxx/202112/W020211227621878906153. pdf.
[9][13]陈龙 . 外卖骑手真的面临“去技能化”困境吗?[N/OL]. 中国社会科学报 . 2023-08-24[2024-07-10]. https://www. cssn. cn/skgz/bwyc/202308/t20230824_5680940. shtml.
[10][17][23]王春璇,王星 . 新就业形态劳动者的职业发展与转型—以外卖骑手为例[J]. 高等职业教育探索,2024,23(1):1-9.
[11][24]赵磊,厉基巍 . 与数字技术同行:技术与技能互构视角下的劳动过程研究—以外卖骑手为例[J]. 新视野,2023(6):46-54.
[12]方长春 . 去技能化与再技能化:新就业形态与青年职业发展[J]. 人民论坛·学术前沿,2023(16):16-25.
[14]高文珺 . 社会流动与共同富裕—以青年外卖骑手为例[J]. 中国社会科学院大学学报,2022,42(7):124-139+144.
[15][18]李胜蓝,江立华 . 新型劳动时间控制与虚假自由—外卖骑手的劳动过程研究[J]. 社会学研究,2020,35(6):91-112+243-244.
[16]Singh D D,Das S,Chakraborty A. FairAssign:Stochastically Fair Driver Assignment in Gig Delivery Platforms[C]//Proceedings of the 2023 ACM Conference on Fairness,Accountability,and Transparency,2023:753-763.
[19]Allon G,Cohen M C,Sinchaisri W P. The Impact of Behavioral and Economic Drivers on Gig Economy Workers[J].Manufacturing & Service Operations Management,2023,25(4):1376-1393.
[20]Feng X,Cooke F L,Zhao C. Fragmentation of Employment Relationships,Fragmentation of Working Time:The Nature of Work and Employment of Platform Takeaway Riders and Implications for Decent Work in China[J]. Asia Pacific Journal of Human Resources,2024,62(2):e12398.
[21]Pilatti G,Candia C,Montini A,et al. From Co-Location Patterns to an Informal Social Network of Gig Economy Workers[J]. Applied Network Science,2023,8(1):77.
[22]束开荣 . 构建数字劳动的物质网络:平台规训、算法协商与技术盗猎—基于“送外卖”的田野调查[J]. 新闻与传播研究,2022,29(9):39-58+126-127.
[25]新华社 . 中共中央、国务院印发《中长期青年发展规划(2016—2025 年)》[N/OL].2017-04-13[2024-07-10]. https://www. gov. cn/zhengce/2017-04/13/content_5185555. htm#1.
[26]Li C-H. Confirmatory Factor Analysis with Ordinal Data:Comparing Robust Maximum Likelihood and Diagonally Weighted Least Squares[J]. Behavior Research Methods,2016,48:936-949.
[27]Zhuravlev P V,Poltarykhin A L,Alkhimenko O N,et al. Human Capital and Its Efficiency in the Knowledge Economy:The Role of Continuing Education[J]. Espacios,2018,39(46):123-157.
[28]王奕俊,胡慧琪 .“安全网”还是“分流器”?职业教育对于社会流动影响的实证研究—基于 CFPS 的证据[J]. 华东师范大学学报(教育科学版),2022,40(7):69-84.
[29]王雅静 . 中国技能劳动力培养及其职业学校重建—社会学的理论框架和方法[J]. 教育学术月刊,2018(4):52-61
(转自《中国青年研究》2026年第3期)